【河南新增1例本土确诊,河南新增1例本土病例具体详情是?】

ppying 2 2026-04-20 06:24:14

河南漯河出现一例本土感染,密切接触者20人,到底怎么回事?

漯河的这一例本土感染,造成的后果并不严重 。

【河南新增1例本土确诊,河南新增1例本土病例具体详情是?】-第1张图片

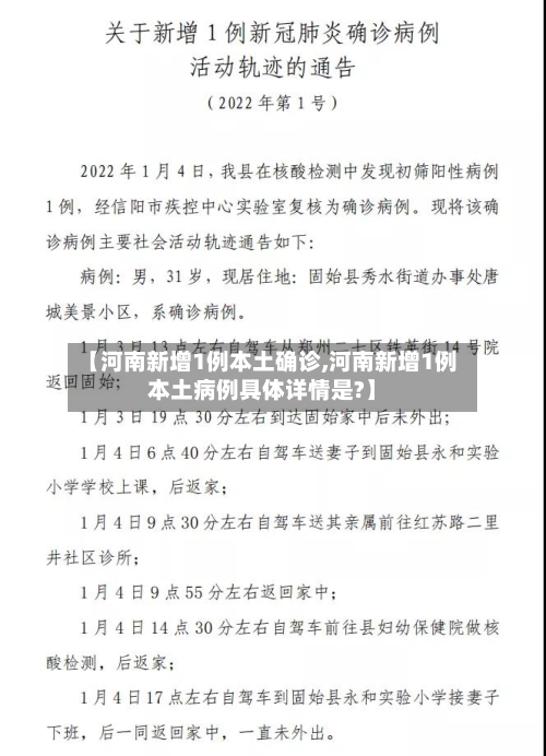
河南漯河新增本土确诊病例王某某系因密切接触无症状感染者张某某而患病 ,张某某曾与有武汉旅行史的刘某某同桌就餐。具体信息如下:确诊病例王某某情况基本信息:王某某,女,59岁 ,漯河市图书馆保洁人员,住漯河市源汇区恒大名都小区。发病及就诊过程:3月24日晚出现头痛症状 。

回乡扫墓感染案例河南漯河案例3月28日河南省新增新冠肺炎本地确诊病例1例,患者为漯河市王某某 ,系漯河市图书馆保洁人员。3月21日 ,王某某到老家平顶山市郏县,在同学张某某(郏县人民医院医生,无症状感染者)驾车陪同下到乡下扫墓 ,并一同就餐3次,之后确诊。近来,王某某多名同事及其他密切接触者被隔离 。

另一面 ,根据漯河市卫健委每天发布的政府信息通报显示,自2月19日漯河市新增一例确诊病例后,此后已经连续37天无新增病例 。3月12日漯河全市累计报告新型冠状病毒肺炎确诊病例35例 ,已全部出院,累计追踪到密切接触者1344人,已全部解除医学观察。

月18日0时 - 24时 ,漯河市郾城区在对集中隔离管控人员例行核酸检测中发现1例无症状感染者(病例15),具体情况如下:病例关系:病例15系病例11和病例12的儿子,与父母共同居住 ,近14天内未离开漯河市。活动轨迹:4月10日:居家未外出 。4月11日 - 13日:活动轨迹与病例12一致 ,主要在村内活动。

国家卫健委:11日新增确诊病例46例,本土20例均在福建

月11日0—24时,国家卫健委通报全国新增确诊病例46例,其中本土病例20例均在福建 ,新增无症状感染者44例,本土18例也均在福建。 具体信息如下:新增确诊病例情况总体数据:全国31个省(自治区、直辖市)和新疆生产建设兵团报告新增确诊病例46例 。

月24日0—24时,全国新增确诊病例11例 ,均为境外输入病例(内蒙古10例,四川1例);无新增死亡及疑似病例。 具体数据及分析如下:新增确诊病例:全国报告新增确诊病例11例,均为境外输入 ,其中内蒙古10例,四川1例。本土无新增确诊病例 。

月10日0—24时,国家卫健委通报全国新增确诊病例25例 ,其中本土病例1例(福建莆田市),境外输入病例24例。

月23日0—24时,国家卫健委报告新增确诊病例54例 ,其中本土病例30例 ,境外输入病例24例。 具体信息如下:本土病例分布 黑龙江省15例,均在哈尔滨市 。福建省15例,其中厦门市11例 、莆田市4例。

31省区市新增本土确诊1例在哪里?

〖壹〗、月22日0—24时 ,31省区市新增本土确诊1例在安徽,系当日全国新增19例确诊病例中的唯一本土病例,其余18例均为境外输入。 以下为具体情况分析:新增确诊病例整体情况5月22日0—24时 ,31个省(自治区、直辖市)和新疆生产建设兵团报告新增确诊病例19例 。

〖贰〗 、新增确诊病例情况境外输入确诊病例:新增5例,分别来自缅甸(4例)和老挝(1例) 。结合云南省地理位置,缅甸和老挝均为其邻国 ,跨境人员流动频繁,输入风险较高。现有境外输入确诊病例累计61例,反映近期境外输入压力持续存在。本土确诊病例:新增1例 ,发现于瑞丽市抵边严管区重点人群定期核酸检测中 。

〖叁〗、新增确诊病例总体情况全国31个省(自治区、直辖市)和新疆生产建设兵团报告新增确诊病例31例,其中境外输入病例30例,本土病例1例(甘肃1例)。新增死亡病例情况新增死亡病例4例 ,均来自湖北(武汉4例)。新增疑似病例情况新增疑似病例17例 ,均为境外输入病例 。

〖肆〗 、月19日0—24时,全国31个省(自治区 、直辖市)和新疆生产建设兵团报告新增新冠肺炎确诊病例5例,其中境外输入1例 ,本土4例(均在吉林);新增无症状感染者16例(境外输入1例)。 具体数据及分析如下:新增确诊病例分布 境外输入:1例(内蒙古),为世界航班输入病例。

〖伍〗、月17日0-24时,全省无新增无症状感染者 ,当日转为确诊病例0例,当日解除集中隔离医学观察0例,尚在集中隔离医学观察31例(境外输入30例 ,本地1例) 。

11月12日河南省新增确诊病例1例无症状感染者1例

截至2021年11月12日24时,河南省11月12日新增本土确诊病例1例(郑州市),新增本土无症状感染者1例(周口市) ,无新增疑似病例。具体信息如下:新增本土确诊病例:1例,位于郑州市。新增本土无症状感染者:1例,位于周口市 。境外输入病例动态:1例境外输入确诊病例治愈出院 ,2例境外输入无症状感染者解除医学观察。

截至2022年11月12日24时河南省新型冠状病毒肺炎疫情最新情况11月12日0—24时 ,全省新增本土确诊病例242例。新增本土无症状感染者2423例 。新增境外输入无症状感染者1例,无新增境外输入确诊病例 。49例本土确诊病例治愈出院。64例无症状感染者解除医学观察,其中本土62例 ,境外输入2例。

月13日0—24时,河南省无新增确诊病例,具体情况如下:当日新增情况:11月13日0—24时 ,全省无新增确诊病例、无症状感染者 、疑似病例 。本土确诊病例累计及出院情况:2021年7月31日至11月13日24时,全省累计报告本土确诊病例235例,累计出院本土确诊病例164例。

月12日重庆新增1例本土无症状感染者为2岁女童隗某 ,系此前沙坪坝区确诊病例隗某与无症状感染者苏某的女儿,自11月2日起集中隔离,11月12日核酸检测阳性 ,判定为无症状感染者。感染者基本信息隗某,女,2岁 ,因家庭成员确诊被判定为密切接触者 ,于11月2日集中隔离 。

月4日信息 河南省新冠肺炎疫情防控指挥部决定,自2021年11月4日起,将金水区未来路办事处银基王朝四期调整为中风险地区。9月3日信息 河南省新增境外输入性确诊病例1例 ,无症状感染者转确诊1例,无症状感染者2例。9例确诊病例出院,2例无症状感染者解除医学观察 。

1月23日河南省新增本土确诊病例1例

〖壹〗、新增本土确诊病例:新增1例 ,来自安阳市。新增境外输入无症状感染者:新增1例。新增疑似病例:无新增 。本土确诊病例治愈出院:22例本土确诊病例治愈出院。累计数据情况:自2020年1月21日至2022年1月23日24时,河南省累计报告确诊病例2640例,其中本土2499例、境外输入141例。现有住院病例900例 ,其中本土889例 、境外输入11例 。

〖贰〗、月26日0—24时,河南省新增本土确诊病例1例,为安阳市报告 ,同时新增境外输入确诊病例2例,无新增无症状感染者和疑似病例 。具体信息如下:新增本土确诊病例情况:1月26日0—24时,河南省新增本土确诊病例1例 ,该病例出现在安阳市。

〖叁〗、江苏:3例 ,其中盐城市2例 、无锡市1例。四川:1例,在广安市 。云南:1例,在德宏傣族景颇族自治州。陕西:1例 ,在西安市。由无症状感染者转为确诊病例:50例,分布在吉林、山东、河南 、浙江、天津、福建 、江西 。

〖肆〗 、截至2021年11月12日24时,河南省11月12日新增本土确诊病例1例(郑州市) ,新增本土无症状感染者1例(周口市),无新增疑似病例。具体信息如下:新增本土确诊病例:1例,位于郑州市。新增本土无症状感染者:1例 ,位于周口市 。

上一篇:【疫情提示,疫情提示模板】
下一篇:北京确诊病例详情公布/北京确诊病例详情公布时间
相关文章