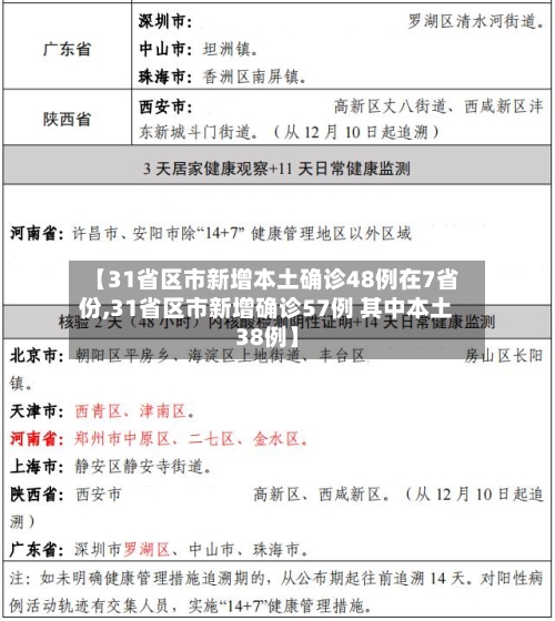
〖壹〗、月15日0—24时 ,31省份新增本土确诊的69例分布在以下省份:浙江省:56例,其中绍兴市48例 、宁波市5例、杭州市3例 。广东省:6例,均在东莞市。陕西省:4例 ,均在西安市。内蒙古自治区:2例,均在呼伦贝尔市 。安徽省:1例,在宿州市。以上即为31省份新增本土确诊的69例所在的具体省份及地区分布。

〖贰〗、月25日0—24时,全国新增确诊病例82例 ,其中本土病例69例,境外输入病例13例。具体分布如下:本土病例69例 黑龙江:53例 吉林:7例 河北:5例 北京:2例 上海:2例 境外输入病例13例 上海:8例 广东:2例 福建:1例 湖南:1例 陕西:1例 其他关键数据:新增死亡病例1例(本土,在吉林) 。

〖叁〗 、据12月15日0时至24时的报告 ,全国31个省(自治区、直辖市)及新疆生产建设兵团新增确诊病例总数为77例。

昨日,绍兴市新增了48例本土确诊病例,引起了社会的广泛关注。据了解 ,这批新增病例主要分布在越城区、柯桥区和袍江新区,其中越城区报告了30例,柯桥区报告了16例 ,袍江新区报告了2例 。这些病例均经过核酸检测确认为新冠肺炎确诊病例。为了控制疫情的扩散,当地政府立即采取了一系列应对措施。
月9日0—24时,全国新增本土确诊病例3034例 ,新增本土无症状感染者10551例,具体数据及分析如下:新增本土确诊病例分布 广东(1115例)、北京(924例) 、重庆(240例)位列前三,合计占比超75% 。其他省份中,海南(122例)、河南(104例)、四川(100例)等10个省份新增病例超50例。
月15日0—24时 ,31省市新增本土病例69例(浙江56例,其中绍兴市48例 、宁波市5例、杭州市3例;广东6例,均在东莞市;陕西4例 ,均在西安市;内蒙古2例,均在呼伦贝尔市;安徽1例,在宿州市) ,含2例由无症状感染者转为确诊病例(均在广东)。无新增死亡病例 。无新增疑似病例。

〖壹〗、022年5月25日0—24时,上海新增本土新冠肺炎确诊病例48例,无症状感染者290例 ,新增本土死亡1例。具体信息如下:本土确诊病例 新增确诊病例总数:48例,含31例由既往无症状感染者转为确诊病例,新增治愈出院344例 。病例分布区域及发现方式:闭环隔离管控中发现:17例。
〖贰〗 、022年5月25日0—24时 ,上海新增本土新冠肺炎死亡病例1例,新增本土确诊病例48例、无症状感染者290例,具体情况如下:新增死亡病例情况患者女性,63岁 ,合并有急性消化道大出血、脑外伤后遗症 、阿尔茨海默病、坠积性肺炎等急慢性基础疾病,入院后病情迅速加重,经抢救无效死亡。死亡原因为基础疾病。
〖叁〗、月25日0—24时 ,31省区市新增本土确诊病例104例,新增本土无症状感染者356例,具体分布城市如下:本土确诊病例分布:上海:48例 ,其中31例由无症状感染者转为确诊病例 。北京:36例,其中2例由无症状感染者转为确诊病例。天津:11例,其中2例由无症状感染者转为确诊病例。
〖肆〗 、据现中国疾控中心每天公布的相关消息中了解到 ,12月26日0—24时,31个省(自治区、直辖市)和新疆生产建设兵团报告新增确诊病例4436例 。
月1日0—24时,全国报告新增本土确诊病例53例 ,均位于内蒙古呼伦贝尔市,无新增死亡病例。 具体信息如下:新增确诊病例总体情况全国31个省(自治区、直辖市)和新疆生产建设兵团报告新增确诊病例73例,其中境外输入病例20例,本土病例53例。
月10日0—24时全国新增情况如下:新增确诊病例:共94例 。境外输入病例:48例 ,分布在上海(11例)、福建(10例) 、广东(10例)、四川(7例)、天津(2例) 、内蒙古(2例)、辽宁(2例)、北京(1例) 、浙江(1例)、山东(1例)、陕西(1例)。
月13日0—24时,全国报告新增确诊病例66例,其中境外输入36例 ,本土30例;新增无症状感染者19例,其中境外输入18例,本土1例(湖南);无新增死亡及疑似病例。
月16日0—24时 ,31省新增新冠确诊病例223例,本土病例163例,新年防疫压力增大 。 以下是详细疫情及医疗器械行业资讯:全国疫情数据及分析总体数据1月16日0—24时 ,31个省(自治区 、直辖市)和新疆生产建设兵团报告新增确诊病例223例。