〖壹〗、0月24日西安疫情最新消息:第一批静态小区解封,低风险区复课 ,中高风险区调整情况如下:第一批静态小区解封10月24日,西安市第一批静态管理小区(太白南路以东区域)部分解除隔离,恢复常态化管理 。居民凭当日核酸贴纸即可出入小区。分区分级管理有效限制社会面人员流动 ,降低潜在风险。

〖贰〗 、西安10月24日,西安部分区县中小学通知复课 。根据通知,25日复课区域为长安区、曲江新区、世界港务区 、西咸新区(除沣东新城、泾河新城)等 ,另外西安航天基地已于24日复课。此外,不少学校通知,复课需要查验师生及同住所有人员48小时内核酸阴性证明。

〖叁〗、0月18日西安新增本土确诊3例 、无症状感染者14例,多个小区封控 ,外地入市需3小时内报备且48小时内2次核酸阴性方可离市 。 以下是详细情况:疫情数据与特点10月18日陕西新增9例本土确诊、27例无症状感染者,其中西安新增3例本土确诊、14例无症状感染者,疫情仍在反复。
〖肆〗、若5月11日前未达到预期数据(如疫情未好转) ,解封将延迟甚至采取更严格措施;若准备就绪,则进入新阶段(5月11日-6月2日)。法国国家卫生紧急状态延期至7月24日。学校开学安排 幼儿园和小学:5月11日后在自愿原则下逐步复课,每组学生不超过10人 ,教师必须佩戴口罩,但幼儿无需佩戴 。
〖伍〗 、不能。根据鹤城区疫情防控指挥部下发的通知,截止2022年11月1日该地区共有低风险地区1处 ,中风险地区43处,高风险地区53处,因此10月24号该区学生是不能复课的。一切以鹤城区疫情防控指挥部官方网站下发的通知为准 。

0月24日西安最新消息:SKP暂时停业 ,部分小区恢复常态化管理,具体信息如下:疫情数据与全员核酸情况10月24日消息显示,陕西昨日新增22例本土确诊病例和59例无症状感染者,其中西安新增14例确诊病例和38例无症状感染者 ,数据在全省内居首。西安本轮疫情持续时间较长,从国庆前零星病例持续至今已近1个月。
第一批静态小区解封10月24日,西安市第一批静态管理小区(太白南路以东区域)部分解除隔离 ,恢复常态化管理 。居民凭当日核酸贴纸即可出入小区。分区分级管理有效限制社会面人员流动,降低潜在风险。需注意,解封仅代表小区所在区域社会面无新增 ,不代表全市整体无新增,仍需保持警惕 。
022年3月22日起,西安恢复正常出行 ,有序恢复经营活动。截至3月21日,西安疫情已连续7天无社会面病例,为统筹疫情防控与经济社会发展 ,相关政策调整如下:全市恢复正常出行 低风险地区所在区县人员离市:凭西安“一码通 ”绿码正常出行,无需查验48小时核酸检测阴性证明。
五个街道内各级各类学校师生和住在五个街道内的其他学校师生继续实施线上教学,10月24日开始有序恢复线下教学,届时驻金普新区内的各高校及中职“寄宿制”学校由封闭管理转为“审批制” 。
从10月27日开始 ,合肥市区除瑶海区和中高风险区域外,全市餐饮服务单位可以开放堂食。其他“五小 ”场所视情尽快有序开放。各餐饮单位可提前备菜备料,并再次核实场所码 ,做到码址一致,进出严格查验“两码”和48小时核酸检测阴性报告,有条件的场所安排专人查验。
〖壹〗、西安疫情严重的原因、拐点预测及解封相关情况如下:西安疫情严重的原因冬季气候因素:冬天气温低 ,是疫情传播和爆发的高发季节,低温条件下病毒生存力极强,这为新冠病毒的传播提供了有利环境 。
〖贰〗 、基础设施短板:5G网络与“一码通”崩溃西安在疫情期间暴露出数字化防控能力不足:“一码通 ”系统崩溃:短时间内发生2次故障 ,直接影响流调效率。对比上海,西安每平方公里5G基站仅10个,而上海达80个 ,导致大数据分析、高风险人群定位能力受限。
〖叁〗、疫情数据积极变化新增确诊病例数连续下降,表明封控措施与大规模核酸筛查已产生效果 。若此趋势持续,2021年12月29日或将成为西安疫情的拐点,为后续解封创造条件。居民期盼:普通居民由衷希望西安能早日解封 ,恢复正常生活秩序。这一期盼既包含对个人自由的向往,也反映了对城市经济 、社会功能恢复的期待 。
陕西新增1例本土疑似病例,系1月14日外省输入本地确诊病例的丈夫 ,近来在定点医疗机构隔离治疗。 以下是详细情况:病例发现过程:1月13日,该病例接到外省协查函后,当即落实集中隔离医学观察措施。在集中隔离医学观察期间 ,1月14日、16日、17日 、19日连续四次核酸检测结果均为阴性 。
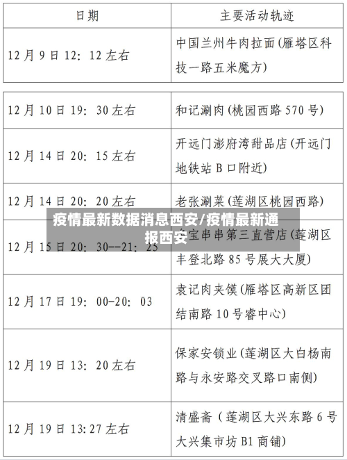
陕西西安昨日新增1例本土确诊病例,具体情况如下:病例基本信息新增本土确诊病例为张某,男性 ,20岁,系西安市灞桥区某境外人员隔离酒店工作人员。其曾与12月9日公布的本土确诊病例同房间居住,自12月9日起作为密切接触者接受单人单间隔离观察。
月12日0-24时 ,陕西新增的1例本土确诊病例具体情况如下:患者信息:郭某,女性,26岁,为西安市雁塔南路紫薇永和坊子牛门诊部工作人员 。发现与检测过程:12月11日 ,郭某在重点行业人员例行核酸检测中,单采样本检测结果出现异常。随即,她被点对点转运至隔离酒店 ,进行单人单间隔离。
该航班到达西安咸阳世界机场后,全部人员落实海关检疫、核酸检测、点对点转运等闭环管理措施,无陕西省内自行活动轨迹。核酸检测结果阳性 ,经市级专家组会诊,诊断为新冠肺炎无症状感染者,近来在定点医疗机构隔离医学观察 。
月21日陕西新增的1例本土确诊病例具体情况如下:病例基本情况:男性 ,46岁,由西安市报告。病例发现过程:5月20日从外省自驾返回西安,在蓝田县厚镇高速出口处接受抗原检测和核酸采样 ,抗原检测结果为阴性。随后被长安区集中隔离 。5月21日核酸检测混检结果异常,进一步核酸检测单检结果为阳性。