有人买了太平洋车险后悔的原因主要包括费用较高、理赔速度慢以及对理赔细节处理不当 。而太平洋车险的优点则体现在网络覆盖广 、报案迅速、保障内容全面以及服务质量高等方面。后悔的原因:费用较高:太平洋车险的保费与同类产品相比偏高 ,对于一些预算有限的车主来说,可能会觉得性价比不够高,从而感到后悔。

优点: 保费相对便宜:太平洋车险的保费相对较为亲民 ,适合对费用敏感的消费者 。 偿付能力强:太平洋财险的核心偿付能力充足率和整体偿付能力充足率均高于银监会标准,显示出较强的财务稳健性。 投诉较少:相对于其他财险公司,太平洋车险的投诉率较低 ,说明其服务质量得到了一定的认可。

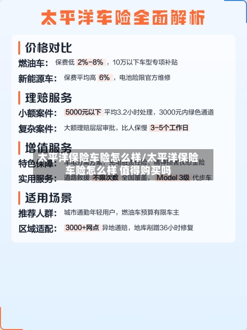
优势方面:保费费用相对便宜:太平洋车险的保费在市场中处于较低水平,对于预算有限或驾驶习惯良好、不常承担事故责任的车主而言,性价比优势明显 。偿付能力充足:其核心偿付能力充足率和综合偿付能力充足率均高于银保监会标准 ,说明公司资金储备充足,理赔能力有保障。

〖壹〗 、太平洋和人保车险各有优势,选取需结合用车场景、车型及需求,没有绝对的好坏之分: 要是经常跑长途、异地用车 ,或者开高端豪车 、新能源车,人保更合适; 要是以城市通勤为主,预算有限 ,或者看重增值服务,太平洋更划算。
〖贰〗、例如,如果你更看重财险方面的保障 ,人保可能是一个不错的选取;而如果你对寿险和车险的综合服务有更高要求,太保可能更适合你 。综上所述,车险太保和人保各有千秋 ,选取哪个更好需根据个人实际情况和需求来判断。
〖叁〗、太平洋车险和人保车险各有优势,选取哪个更好需根据个人实际情况和需求来决定。太平洋车险的优势:费用优惠:车主普遍反映太平洋车险的费用相对较为便宜。理赔服务:理赔流程顺畅,服务质量良好 。适合人群:对于预算有限且希望节省保费的车主来说 ,太平洋车险是一个不错的选取。
〖肆〗 、买车险时,太平洋和人保各有优势,难以简单评判哪个更好,需综合多方面因素考量。核心背景与优势对比 品牌属性:中国人保具有央企背景 ,是国内最大的财险公司;中国太平洋保险是民营龙头,在全球500强中位列第192位 。
〖伍〗、太平洋车险和人保车险各有优势,具体哪个更好些 ,取决于车主的个人需求和偏好。以下是对两家公司车险业务的详细比较:首先,从费用方面来看,太平洋车险通常被认为费用相对较低 ,其报价优惠和后续返点往往比人保车险高,因此性价比优势明显。
〖陆〗、人保和太平车险各有优势,无法一概而论哪个更好 ,但可以从以下维度进行比较: 公司规模 人保:作为国内大型的保险公司,人保的线下网点以及合作4S店数量相对较多 。这意味着在理赔尤其是全国通赔方面,人保可能会提供更加方便快捷的服务。太平:太平车险同样拥有一定的规模 ,但相比之下,可能稍逊于人保。

〖壹〗、太平洋车险总体表现不错,值得购买,但也存在一些劣势 。以下是具体分析:优点: 保费相对便宜:太平洋车险的保费相对较为亲民 ,适合对费用敏感的消费者。 偿付能力强:太平洋财险的核心偿付能力充足率和整体偿付能力充足率均高于银监会标准,显示出较强的财务稳健性。
〖贰〗 、太平洋保险车险是正规可购买的,且综合表现较为可靠 ,具体可从以下方面分析:合法性与正规性 资质合规:太平洋保险(中国太平洋财产保险股份有限公司)是经银保监会批准设立的全国性财产保险公司,具备经营车险业务的合法资质,属于行业主流主体之一 。
〖叁〗、太平洋保险车险可以购买 ,且在行业内具备一定优势,具体表现如下:品牌与资质可靠太平洋保险是国内三大保险集团之一,拥有银保监会认可的正规资质 ,车险业务覆盖全国多数地区,理赔服务网络较完善,能保障用户在不同场景下的服务需求。
〖肆〗、太平洋保险车险是可以购买的 ,其服务质量和保障能力在行业内处于较好水平,是不少车主的选取之一。太平洋保险车险的优势 品牌与资质可靠:太平洋保险是国内大型保险公司,拥有银保监会认可的正规资质,偿付能力充足 ,能保障理赔的稳定性。
〖伍〗 、总的来说,太平洋车险和平安车险都很不错,因为每个人的需求不同 ,所以他们也会认为不同的保险公司好 。如果是从费用方面来看的话,太平洋车险的价位比平安车险的价位要便宜一些,比较适合经济预算有限的车主来进行选取。
〖陆〗、太平洋保险车险是可以考虑购买的 ,具有一定优势。太平洋保险车险在市场上有较高的知名度 。它提供多种车险产品,能满足不同车主的需求。其服务网络较为广泛,理赔等服务相对便捷。在理赔方面 ,有专业的团队处理,流程相对规范 。
〖壹〗、总的来说,太平洋车险和平安车险都很不错 ,因为每个人的需求不同,所以他们也会认为不同的保险公司好。如果是从费用方面来看的话,太平洋车险的价位比平安车险的价位要便宜一些,比较适合经济预算有限的车主来进行选取。
〖贰〗 、平安车险相对更优:平安车险在规模实力以及服务质量上比太平洋车险稍微好一些 。对于对质量要求比较高的车主来说 ,平安车险可能是一个更好的选取。太平洋车险费用更便宜:如果车主资金比较紧张,预算比较有限,那么太平洋车险可能是一个更合适的选取 ,因为它的费用要比平安车险便宜一些。
〖叁〗、平安车险和太平洋车险各有优势,无法一概而论哪个更好,具体取决于个人需求和偏好 。
〖肆〗、若预算敏感或身处二三线城市 ,太平洋车险更划算;若驾驶习惯良好且追求长期折扣,平安车险更具性价比。 理赔效率平安车险小额案件处理效率更高,2000元以内免查勘免单证 ,最快4分钟到账,万元以下案件平均6小时结案。太平洋车险承诺万元以下8小时赔付,但实际到账约需两天 ,不过5000元内案件90%可用AI定损。
〖伍〗 、但如果大家想要享受到更好的服务以及保障的话,就可以选取平安车险,因为平安车险的质量和服务会比太平洋车险好一些,但就是费用要稍微贵一点一点 。