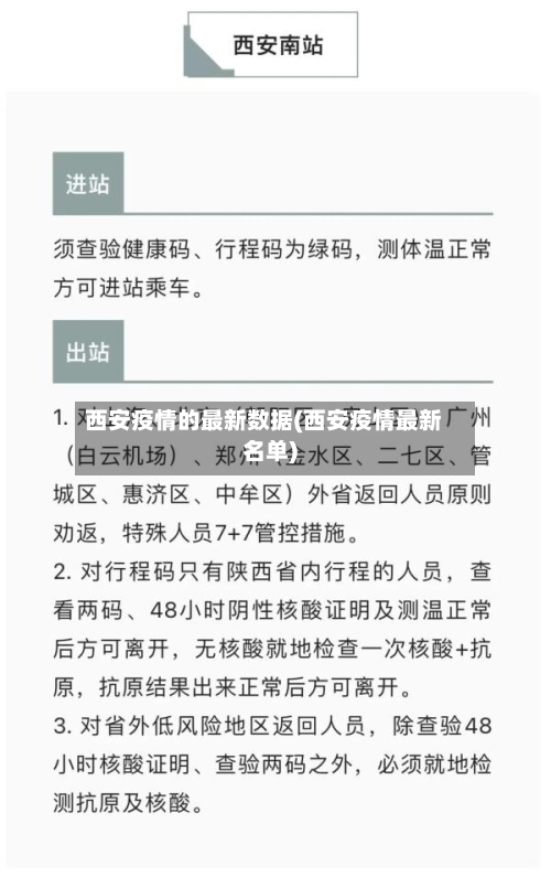
西安疫情的最新数据(西安疫情最新名单)

ppying 4 2026-04-25 09:27:19

10月18日西安新增3+14,多个小区沦陷,进西安需3小时内报备

0月18日西安新增本土确诊3例、无症状感染者14例 ,多个小区封控,外地入市需3小时内报备且48小时内2次核酸阴性方可离市。 以下是详细情况:疫情数据与特点10月18日陕西新增9例本土确诊 、27例无症状感染者,其中西安新增3例本土确诊、14例无症状感染者 ,疫情仍在反复 。

西安疫情的最新数据(西安疫情最新名单)-第1张图片

月17日,据石家庄卫健委发布疫情最新消息12月16日0-24时石家庄市无新增本土确诊病例现有确诊58例高风险实行常态化防控。河北疫情昨天单日新增13例,未公布具体来源 ,石家庄疫情暂时已经得到有效控制,已经连续七日无新增阳性感染者数据,可以感受到这波疫情基本结束了。

连夜做核酸 ,小区那么多人 ,啥时候才能排到我 。加油西安,早日回归正常生活,每天都是阳光明媚的一天!有些朋友错开高峰期 ,深夜排队做核酸检测,同时致敬医护人员,穿着防护服通宵采样。自己的小窝 ,我的娘家,我的婆家都给沦陷了,疫情赶紧结束吧 ,孩子们都做了四轮核酸检测了。

深夜排队做核酸检测,小区居民做完可以直接回家,但防疫人员还要继续 ,不知道要做到什么时候,哎,西安加油! 3无论头上是怎样的天空 ,我准备承受任何风暴 。 40.生命没有永远 ,来日并未方长。 4原来想见一个人说走就能走,现在不行了,要48小时内核酸报告了。 4在生死面前 ,钱财无用,名利为空 。

现在中国疫情最严重的不是西安,而是台湾省!各省疫情现存确诊人数-数据...

近来没有直接数据表明台湾省疫情现存确诊人数多于西安,且西安疫情已得到有效控制 ,而台湾省疫情形势需结合其最新官方数据评估,以下为详细分析:西安疫情现状 规模与特点:西安疫情是我国自武汉以来,在超大城市中发生的病例数比较多、规模最大的一次本土疫情 ,发病数达1800例以上 。

中国台湾省。通过查询资料显示,截至2022年9月28日为止,中国台湾省疫情最为严重 ,新增确诊病例48,543例,是中国各省中新增比较多 ,也是最为严重的。

中国疫情比较多的地方是台湾省 ,其次就是香港与澳门地区 。

中国台湾。查询相关资料显示,截止到2022年9月27日,中国台湾新增病例28743例 ,现有确诊6254168例,是中国疫情最严重的地方。中国台湾,简称“台” ,是中华人民共和国省级行政区,省会台北,位于中国大陆东南海域 ,东临太平洋,西隔台湾海峡与福建省相望 。中国台湾海峡对中国有着重大的军事和经济意义。

10月24日西安最新消息:SKP暂时停业,部分小区恢复常态化

0月24日西安最新消息:SKP暂时停业,部分小区恢复常态化管理 ,具体信息如下:疫情数据与全员核酸情况10月24日消息显示,陕西昨日新增22例本土确诊病例和59例无症状感染者,其中西安新增14例确诊病例和38例无症状感染者 ,数据在全省内居首。西安本轮疫情持续时间较长 ,从国庆前零星病例持续至今已近1个月 。

第一批静态小区解封10月24日,西安市第一批静态管理小区(太白南路以东区域)部分解除隔离,恢复常态化管理。居民凭当日核酸贴纸即可出入小区。分区分级管理有效限制社会面人员流动 ,降低潜在风险 。需注意,解封仅代表小区所在区域社会面无新增,不代表全市整体无新增 ,仍需保持警惕。

022年3月22日起,西安恢复正常出行,有序恢复经营活动。截至3月21日 ,西安疫情已连续7天无社会面病例,为统筹疫情防控与经济社会发展,相关政策调整如下:全市恢复正常出行 低风险地区所在区县人员离市:凭西安“一码通 ”绿码正常出行 ,无需查验48小时核酸检测阴性证明 。

上一篇:河南疫情焦作疫情/河南焦作疫情状况
下一篇:自喷漆使用方法(家具自喷漆使用方法)
相关文章