出院1例、解除隔离医学观察7例。截至9月30日24时 ,现有在院隔离治疗本土确诊病例19例 、隔离医学观察无症状感染者124例 。本土确诊病例1:男,26岁,西安市报告。在密接筛查中核酸检测结果阳性 ,经市级专家组诊断为新冠肺炎确诊病例。本土确诊病例2:女,32岁,西安市报告 。

月13日0—24时,全国报告新增确诊病例66例 ,其中境外输入36例,本土30例;新增无症状感染者19例,其中境外输入18例 ,本土1例(湖南);无新增死亡及疑似病例。

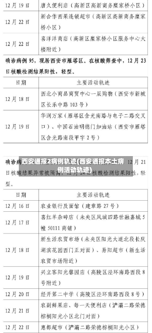
月25日0-24时,陕西新增15例本土确诊病例(11例为无症状感染者转确诊),新增51例本土无症状感染者 ,新增1例境外输入确诊病例。本土确诊病例情况新增本土确诊病例15例:西安6例:病例2:女,59岁,系8月21日发布的本土无症状感染者21 ,隔离医学观察期间出现症状,被订正为确诊病例(轻型)。

西安确诊者轨迹涉及未央区丽园路清水瓦台汤泉、碑林区南关正街101号二火锅、高新区大唐不夜城及雁塔区长延堡街道荣圣堂医院等地,国庆期间西安拟进行5次全市核酸筛查 ,咸阳前往西安需持24小时核酸报告,省内中高风险游客出西安需持48小时核酸进站,低风险区域需7两小时核酸结果或24小时检测样本进站 。
西安新增8例无症状感染者,国庆期间进出西安实行“三落地”管理。以下是关于西安疫情及国庆进出西安政策的详细介绍:西安新增病例情况新增数量:西安昨日新增8例无症状感染者。感染来源:这8例感染者均在闭环管控或封控区域内通过核酸筛查发现 ,社会面活动不密集,社区传播风险较小 。
事件背景与影响10月10日西安新增本土确诊病例4例 、无症状感染者7例,其中两例主动就诊的36岁女性和8岁女童引发关注。她们国庆期间前往湖北襄阳 ,10月5日返回西安,10月10日确诊。
西安7名核酸检测阳性新冠确诊患者,为同一旅游团成员 。他们的流调轨迹显示 ,在过去时间内,曾经去过甘肃、内蒙古两地;于很多热门景区游玩,期间有过乘坐公共交通 ,也有过自驾经历。这七人确诊以后,相应的流调工作,以及排查工作 ,也在迅速展开。新冠疫情自出现以来,便一直困扰着我们的生活 。
为严格落实“外防输入、内防反弹 ”的防控策略,有效控制和降低疫情传播风险,泰山区疾控中心紧急提醒如下:主动登记报备。
为切实做好我市疫情防控工作 ,现对市民紧急提醒如下:请市民持续关注国内中高风险地区发布的确诊病例行动轨迹。现居住我市且与确诊病例行程轨迹有交集,特别是5月30日以来到到过中高风险地区,或接触过中高风险地区相关人员的市民 ,要主动向所在社区、单位报备相关情况,并执行相关防控措施 。
泰山区疾控中心发布紧急提醒10月3日,新疆伊犁州霍尔果斯市发现2人核酸检测结果呈阳性 ,感染来源尚不明确,并且近来正值国庆假期,人员来往频繁 ,疫情传播风险加大。为严格落实“外防输入 、内防反弹”的防控策略,有效控制和降低疫情传播风险,泰山区疾控中心紧急提醒如下:主动登记报备。
泰安市泰山区疾控中心紧急提醒2021年7月20日-21日8时 ,江苏省南京市新增新冠肺炎本土确诊病例7例、无症状感染感染者2例。自2021年7月21日起,江苏省南京市江宁区禄口街道谢村社区、白云路社区 、石埝村,溧水区石湫街道九塘行政村毛家圩自然村由低风险地区调整为中风险地区,禄口街道为封控区域 。
泰安市防疫中心24小时电话0538-8489822。泰安市新冠肺炎疫情24小时热线询问电话如下:泰安市疾控中心:0538-8489822。泰山区疾控中心:0538-8627110 。岱岳区疾控中心:0538-8589800。新泰市疾控中心:0538-7262007。肥城市疾控中心:0538-3306956 。宁阳县疾控中心:0538-5623042。
鉴于云南省德宏州瑞丽市疫情的严峻形势 ,为严格落实“外防输入、内防反弹”的防控策略,有效控制和降低疫情传播风险,泰山区疾控中心向广大市民发出如下紧急提醒:现居住于我区 ,2021年6月21日以来到过云南省德宏州的人员,要及时主动向所在社区或单位报备,并配合做好排查检测、健康管理等工作。