〖壹〗、西安确诊者轨迹涉及未央区丽园路清水瓦台汤泉 、碑林区南关正街101号二火锅、高新区大唐不夜城及雁塔区长延堡街道荣圣堂医院等地,国庆期间西安拟进行5次全市核酸筛查 ,咸阳前往西安需持24小时核酸报告,省内中高风险游客出西安需持48小时核酸进站,低风险区域需7两小时核酸结果或24小时检测样本进站 。

〖贰〗、西安新增8例无症状感染者 ,国庆期间进出西安实行“三落地”管理。以下是关于西安疫情及国庆进出西安政策的详细介绍:西安新增病例情况新增数量:西安昨日新增8例无症状感染者。感染来源:这8例感染者均在闭环管控或封控区域内通过核酸筛查发现,社会面活动不密集,社区传播风险较小 。
〖叁〗 、事件背景与影响10月10日西安新增本土确诊病例4例、无症状感染者7例,其中两例主动就诊的36岁女性和8岁女童引发关注。她们国庆期间前往湖北襄阳 ,10月5日返回西安,10月10日确诊。
〖壹〗、月12日0-24时,陕西新增的1例本土确诊病例具体情况如下:患者信息:郭某 ,女性,26岁,为西安市雁塔南路紫薇永和坊子牛门诊部工作人员。发现与检测过程:12月11日 ,郭某在重点行业人员例行核酸检测中,单采样本检测结果出现异常 。随即,她被点对点转运至隔离酒店 ,进行单人单间隔离。当晚,西安市疾控中心复核结果为阳性。
〖贰〗、陕西西安昨日新增1例本土确诊病例,具体情况如下:病例基本信息新增本土确诊病例为张某 ,男性,20岁,系西安市灞桥区某境外人员隔离酒店工作人员 。其曾与12月9日公布的本土确诊病例同房间居住,自12月9日起作为密切接触者接受单人单间隔离观察。
〖叁〗 、陕西报告了一例确诊的本土病例 ,郭某,女,26岁 ,西安市雁塔南路紫薇永和芳子牛门诊部工作人员。在重点行业人员的常规核酸检测中,发现郭某单个样本的核酸检测结果异常 。然后,郭被点对点地送到隔离酒店的一间单人房进行隔离。西安市疾控中心当晚复查结果为阳性。诊断为新型冠状病毒肺炎 。

轨迹涉及大仁东村村委会、大仁东村东一巷、东二巷 、超市、大仁东村水站。1月6日被隔离。■确诊病例现居长安区 ,确诊病例的密切接触者,1月3日被隔离 。12月30日—2022年1月1日长安区杜永村二区6号楼■确诊病例现居雁塔区,所在小区出现确诊病例被管控。
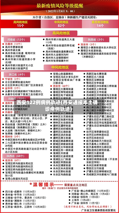
西安公布1月10日0-24时新增15例确诊病例的公共场所活动轨迹 ,轨迹信息如下:确诊病例7-12,均为隔离人员。无公共场所活动轨迹。确诊病例11,为尚侨湾小区相关人员 ,1月5日被隔离 。无公共场所活动轨迹。
其活动轨迹如下:7月19日16:30-19:15乘坐由珠海至西安的飞机。19:15-20:15在咸阳机场逗留,20:15-21:30在咸阳机场乘坐大巴车,21:30抵达新天翼商务酒店办理入住 。7月20日9:00-9:45酒店出发去西安火车站;乘坐D5284次列车前往延安,抵达延安下车乘坐陕J63003前往景区参观。
大庆市疾控风险提示:宁夏中卫市中宁县确诊1例新冠肺炎病例 ,相同轨迹速报备!2021年10月25日,宁夏自治区诊疗专家组确认中宁县郭某某为新冠肺炎确诊病例,该病例系青铜峡市新冠肺炎确诊患者柏某某的密切接触者。具体轨迹如下:郭某某 ,男,53岁,汉族 ,现居住在中宁县锦绣苑C区 。
〖壹〗、病例2:杨某,男性,51岁 ,系病例1的女婿,居住于雁塔区长安中路33号长安大学家属院。主要活动轨迹:12月4日14:00-17:00,自驾车与病例1同车前往西安咸阳世界机场送站 ,活动轨迹涉及T3航站楼,T3航站楼正对面室外露天停车场,二楼候机大厅,值机柜台附近洗手间;17:00-18:00返回家中 ,未再外出。
〖贰〗 、月19日0-24时,陕西新增3例境外输入确诊病例,无新增本土确诊病例、疑似病例、无症状感染者 。具体信息如下:病例来源及管理措施 新增的3例境外输入确诊病例中 ,2例为6月18日由伊斯兰堡至北京分流入境PK854航班乘客,1例为6月12日由里斯本至西安JD430航班乘客。
〖叁〗 、其中,1例为无症状感染者转归确诊病例 ,1例在集中隔离中发现,1例在居家隔离中发现,经初步流调 ,病例在隔离管控前涉及到的活动轨迹为:不属于。西安现在有三个中风险地区,咸阳西站近来不是风险地区 。咸阳西站不属于中高风险区不是。
〖肆〗、云南:1例,在红河哈尼族彝族自治州。多地调整为中风险地区 内蒙古:自2月22日9时起 ,呼和浩特市新城区、回民区 、玉泉区、赛罕区的多个社区和村调整为中风险地区,调整后,呼和浩特市共有高风险地区3个,中风险地区63个。
〖伍〗、月30日0—24时 ,31个省(自治区、直辖市)和新疆生产建设兵团报告新增新冠肺炎本土确诊病例166例,其中陕西165例,山西1例 ,具体情况如下:陕西疫情情况整体数据:陕西新增本土确诊病例165例,是当日全国新增本土确诊病例的主要来源 。其中西安市161例 、咸阳市2例、延安市2例。
〖陆〗、疫情中高风险地区的定义及划分标准如下:高风险地区:指病例和无症状感染者的居住地,以及活动频繁且疫情传播风险较高的工作地和活动地等区域。通常以居住小区(村)为单位划定 ,具体范围可根据流调研判结果调整 。
西安疫情最新消息:全市封控为谣言,部分学校延迟开学,近来共有63个高风险地区和45个中风险区域。以下是详细情况:疫情数据与趋势昨日西安新增5例确诊病例和9例无症状感染者 ,确诊人数较前一日有所下降。由于确诊人员活动轨迹复杂,导致高风险区域持续增加 。
此前2月10日,学校对返校时间作出调整:原定2022年2月18日—20日的学生分期分批错峰返校时间 ,调整为2022年2月25日—27日。广西地区 桂林电子科技大学:学生延期返校,原则上全体学生集中返校时间不早于3月4日,在学校未发布学生返校通知前,学生不得擅自提前返回学校。
全国多所大学因疫情防控需要 ,相继发布延迟开学或暂不返校的通知,导致已收到录取通知书 、对大学生活充满期待的大一新生感到失望,主要原因包括期待落空、行程安排被打乱等 。以下是对此情况的详细分析:延迟开学的原因疫情形势:全球疫情仍未完全消灭 ,国内部分地区疫情有反复趋势,多地加强了疫情防控措施。
多所大学因疫情防控需要,发布了延迟开学、暂不返校等紧急通知 ,具体如下:清华大学:8月3日发布通知,明确中高风险地区学生暂不返校和报到,具体时间等待学校进一步通知。学生到校后 ,需遵守疫情防控规定,坚持“非必要不出校 、非必要不聚集、非必要不离京 ” 。
今年学校会延迟开学。今年2022年收新冠病毒影响,全国疫情反扑 ,多地实行封控管理,学校延迟开学,实行线上教学。所以今年学校会延迟开学。
网暴不可取:即使确诊者有做得不对的地方,也不应被谩骂为“毒瘤”“投毒”等 。他们大体上遵循了西安、襄阳等地的防疫政策 ,未途径中高风险区,进出各辖区也配合了扫码、验证 、报备、登记等制度。
另外,天启皇帝酷爱木匠活 ,连朝政都荒废了,怎么会急着报复郑贵妃呢?至于崇祯皇帝,继位之后便忙着铲除魏忠贤这一阉党毒瘤 ,之后便废寝忘食地拯救已经千疮百孔的大明王朝。父辈的恩怨,估计他也记不得多少,更不会去跟郑贵妃这样一个深宫妇人过不去 。郑贵妃得以躲过一劫 ,平安终老。
“对任一事物的过度狂热总会带来负面的结果,更何况是永恒之井那无穷无尽的魔力。然而,任何结果都需要一个承担者 ,即那过度狂热的始作俑者和他的世界 。于是,历史的车轮被外来的力量全力驱动起来。