〖壹〗 、其他高架路段:星期一到星期五的7:00—10:00和15:00—20:00 ,部分高架道路(如延安高架、沪闵高架等)也对外地牌照限行,具体以交通标志为准 。

〖贰〗、上海外地牌照车辆在工作日的20:00之后至次日7:00前可以走高架,周周日和全体公民放假日全天允许通行。

〖叁〗 、上海下午外地牌照是否可以上高架 ,取决于具体的时间段。工作日15:00至19:00禁止驶入:在工作日的15:00至19:00,外地车牌被禁止驶入高架 。这意味着,在这个时间段内 ,外地牌照车辆无法上高架行驶。
〖肆〗、上海外地牌照车辆上高架的时间限制如下:可上高架时间段:每天的10时至15时,以及20时至次日7时,外地牌照车辆可以上高架行驶。此外 ,在周周日以及国定假日期间,外地牌照车辆也不受高架限行限制,可以自由上高架 。
〖伍〗、一般情况下外地号牌车辆上高架的限制 时间限制:在上海,外地号牌小型客车在星期一到星期五的上午7:30-9:30和下午16:30-18:30(国家法定节假日除外)禁止上高架和中环路。其余时间段 ,外地号牌车辆可以上高架。无限制时段:在周周日以及国家法定节假日,外地号牌车辆不受高架限制,可以自由上高架 。

〖壹〗 、外地牌照在上海不走高架也并非完全不限行。具体限行情况如下:高架道路限行:上海市在工作日高峰时段(7:00-10:00和15:00-20:00)禁止外地车牌车辆进入市区高架道路 ,但走非高架路段的车辆可以规避这部分限行。尾号限行:根据车辆尾号,外地车牌车辆可能在特定日期受到限制。
〖贰〗、外地车在上海不走高架是可以的,但需注意以下关键信息:限行政策仅针对高架道路:上海市对部分高架道路(城市快速路)实施限行措施 ,但地面道路不受此限制 。若外地车辆选取地面道路行驶,可完全避开限行规则。限行时间与范围:时间:每天7:00-10:00、15:00-20:00(周周日及国定假日除外)。
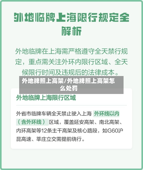
〖叁〗 、外地牌照车辆在上海,即使不走高架 ,在特定时间和区域内也是限行的 。具体限行规定如下:内环内地面道路限行 限行时间:自2021年05月06日起,工作日07:00-09:00、17:00-19:00(周末以及全体公民放假日除外)。
〖肆〗、外地牌照不走高架,并不意味着就不限行。以下是对外地牌照限行规定的详细解特定道路的限行 在某些大城市 ,如上海,即使外地牌照车辆不走高架,也可能在某些特定道路上面临限行 。
〖伍〗、对于外地车能否在上海高架通行,答案是肯定的。然而 ,必须明确的是,如果高架道路处于限行区域,在特定时段内是不可通行的 ,否则将面临处罚。根据上海市公安局自2016年4月1日起实施的交通管理调整,这一举措旨在缓解城市道路交通压力,均衡高架与地面的机动车流量 ,提升城市快速路的通行效率 。
上海外地牌照车辆在限行时间上高架的处罚为扣3分,罚款200元。具体说明如下:限行范围与时间 中环路/共和新路立交—鲁班立交及卢浦大桥全线:禁止外地省市号牌小客车 、出租空车、实习车在工作日7:30—9:30和16:30—18:30通行(周日及国定假日除外)。
在上海,外省车牌可以在以下时间段上高架:非工作日(周末和法定节假日)全天 。这意味着在周周日以及国家法定的节假日里 ,外省车牌的车辆可以全天在上海的高架道路上行驶,不受限制。工作日非高峰时段。具体为每天的10:00至16:00以及19:00以后。
上海外地牌照车辆在工作日的20:00之后至次日7:00前可以走高架,周周日和全体公民放假日全天允许通行 。
上海外地车牌在非工作日(周末和法定节假日)全天以及工作日非高峰时段(每天10:00至16:00、19:00以后)可以上高架。具体限行规则如下:工作日高峰时段限行:每天7:00至10:00以及16:00至19:00 ,外地车牌被严格禁止驶入高架。
上海外地牌照车辆在限行时间上高架的处罚为扣3分,罚款200元 。具体说明如下:限行范围与时间 中环路/共和新路立交—鲁班立交及卢浦大桥全线:禁止外地省市号牌小客车 、出租空车、实习车在工作日7:30—9:30和16:30—18:30通行(周日及国定假日除外)。
避免继续违反限行规定。接受处罚:根据《道路交通安全法》规定,对违反交通限行规定的机动车将给予200元罚款,并扣3分的处罚 。因此 ,外地牌照车主在收到相关处罚通知后,应按照规定及时缴纳罚款并处理扣分事宜。
上海外地车牌开上限行高架的处罚是扣3分并罚款200元。以下是关于上海外地车牌高架限行规定及违规处理的详细说明:限行规则 限行车辆:外地车牌小客车、出租空车以及实习车辆 。限行时段:工作日的7:30至9:30和16:30至18:30(周日和法定节假日除外)。
如果您驾驶外地车辆,在上海市规定的道路限行时间内上高架 ,将会面临扣3分,并处罚款200元的处罚。值得注意的是,中环路卢浦大桥鲁班立交3354号至共和新路立交 ,以及73360 30至93360 30 、163360 30至183360 30这些路段均被禁止行驶 。
下午限行时段:15:00—20:00例外情况:周末及法定节假日:全天不限行。部分高架道路:如延安高架、南北高架等部分路段可能有特殊规定,需结合实时交通指示。注意事项:限行范围包括市内所有高架道路(快速路)。违反限行规定将面临罚款200元并扣3分 。
上海高架外地车限行时间处罚规定如下:对于违法的驾驶员,上海交管部门将按照《道路交通安全法》的有关规定 ,处以200元罚款并扣3分。 这一处罚规定自2013年起实施,并沿用至今。
〖壹〗、避免继续违反限行规定 。接受处罚:根据《道路交通安全法》规定,对违反交通限行规定的机动车将给予200元罚款 ,并扣3分的处罚。因此,外地牌照车主在收到相关处罚通知后,应按照规定及时缴纳罚款并处理扣分事宜。
〖贰〗 、总结:外地牌照车辆在上海限行时段上高架将面临“扣3分+罚200元”的处罚,需严格遵守限行时间与路段规定 ,避免因疏忽导致违法 。
〖叁〗、外地牌照不小心上高架会被扣3分并罚款。驾驶人员应该注意路况和交通标志,遵守交通规则,避免出现不必要的扣分和罚款。同时 ,也需要注意交通安全,保障自己和他人的生命财产安全 。
〖肆〗、外地牌照未按规定时间上高架的扣分情况因城市和具体规定而异,一些城市扣3分 ,也有城市扣9分。具体情况如下:扣3分的情况:在一些城市中,对于外地牌照车辆违反限行规定上高架的处罚是扣3分。例如,上海市就规定 ,外地牌照车辆若未按规定时间上高架,将面临扣3分的处罚 。
〖伍〗 、外地牌照不小心上高架一般会被扣九分,并需要支付相应的罚款。但需注意 ,在中国不同城市对于外地牌照车辆进入本地高架道路的限制和处罚规定可能有所不同:部分城市允许通行:一些城市可能允许外地牌照车辆在高架道路上行驶,但可能会收取额外的费用或限制通行时间。