〖壹〗、限行时段:每天6时至23时 ,禁止在五环路(不含)以内道路行驶;限行区域:覆盖五环路主路及部分重点路段,具体以交通标志为准;例外情况:若调休当日同时为法定节假日(如中秋节当天),则仍不限行。政策依据与执行逻辑北京皮卡限行政策的核心目标是优化交通流量 、减少污染排放 。

〖贰〗、五环内禁行规定:根据北京市交管局发布的号牌载货汽车禁限行规定,每天6时至23时 ,五环路(不含)以内道路禁止皮卡等载货汽车通行。这一规定直接限制了皮卡在核心城区的使用场景,仅允许在夜间23时至次日6时进入五环内道路。

〖叁〗、京牌皮卡车的限行时间:限行时段:每天6时至23时,禁止进入五环路(不含)以内道路行驶。允许通行时段:每天23时至次日6时 ,可进入五环路(不含)以内道路行驶 。外埠号牌皮卡车的限行规定(供借鉴):每天6时至24时,禁止进入六环路(含)以内道路行驶。需办理进京通行证,并遵守相关限行要求。

〖肆〗、六环路以内:对于外埠号牌载货汽车 ,每天6时至24时,禁止在六环路(含)以内道路通行 。五环路以内:每天6时至23时(京牌皮卡为6时至23时,外埠号牌载货汽车部分时段可能更严格) ,五环路(不含主干道或主路)以内道路禁止皮卡车通行。
〖伍〗 、025年北京皮卡限行政策主要如下:时间与区域限制:四环路(含)以内道路,每天6时至23时,禁止所有皮卡通行;五环路主干道 ,每天6时至22时,8吨以上(含)的皮卡禁止通行。京牌皮卡:每天6时至23时,五环路(不含主路)以内道路禁行 。比如石景山区自1月1日起,五环内道路每天6时至23时限制皮卡行驶。
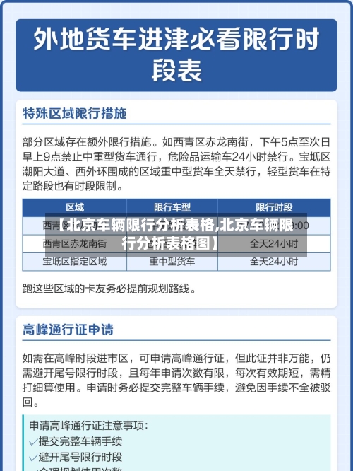
〖陆〗、图片说明:五环路为北京皮卡的核心限行边界 ,外埠号牌限行范围扩展至六环路)限行时间规定北京号牌皮卡限行时间为每天6时至23时,五环路以内道路禁止通行;外埠号牌皮卡限行时间为每天6时至24时,六环路以内道路禁止通行。需注意 ,地方性限行区域(如大兴新城)可能进一步缩短允许通行的时间段 。

北京外埠车辆早晚高峰限行时间为工作日7时至9时、17时至20时,限行范围为五环路(含)以内道路。早晚高峰限行核心规则时间限制:仅针对工作日(不含法定节假日 、公休日),每天两个高峰时段:早高峰:7:00-9:00(工作日上班通勤时段);晚高峰:17:00-20:00(工作日下班通勤时段)。
高峰限行:工作日的7 - 9时、17 - 20时 ,禁止进入五环路(含)以内及大兴部分道路 。尾号限行:工作日9 - 17时,按尾号限行(规则与北京号牌一致),限行范围是五环路(含)以内。本周尾号限行安排为:周一3/周二4/周三5/0、周四1/周五2/7;周末不限行。
北京外阜车早晚高峰限行规定如下:载客汽车限行规定:工作日早晚高峰限行:工作日7时至9时 、17时至20时 ,禁止载客汽车进入五环路以内道路行驶。载货汽车及专项作业车限行规定:全天限行:每天6时至24时,禁止载货汽车和专项作业车进入六环路以内道路行驶 。
〖壹〗、工作日限行时间:早上7:00至晚上20:00。早高峰:7:00-9:00。晚高峰:17:00-20:00 。周末及法定节假日:不限行。限行规定 限行区域:五环路以内道路(不含五环路)。限行方式:每个工作日按车牌尾号的数字限行,每天限行两个尾号 。周一限行尾号为1和6的车辆。周二限行尾号为2和7的车辆。
〖贰〗、在工作日的高峰时段 ,即7时至9时和17时至20时,五环路主路和辅路及其以内道路全面限行外地车辆 。工作日非高峰时段尾号限行:工作日的非高峰时段,外地车辆需遵守尾号限行规定,与本地车辆的限行尾号相同。限行范围同样覆盖五环路主路和辅路。
〖叁〗 、每天限行时间为7时至20时、限行范围为五环路以内道路(不含五环路) 。星期六日及节假日不限行。北京市 ,简称京,旧称“燕京 ”、“幽州” 、“北平”,是中华人民共和国的首都、直辖市和国家中心城市 ,中国政治、文化、交通和世界交流中心,经济 、金融的决策和管理中心,中华人民共和国中央政府所在地。
〖肆〗、如正义路、台基厂大街等区域 ,在每天6:00至22:00内对外地车牌载客汽车实施严格限制。二环路主路全天禁行:二环路主路全天24小时内禁止非京牌车辆通行,无论是否为高峰时段 。重点内容:外地车辆在北京行驶时,务必详细了解并遵守上述限行规定 ,以避免不必要的罚款和困扰。
〖壹〗 、星期一:限行尾号3和8。即车牌尾号为3或8的北京牌照小汽车,在星期一的工作日7时至20时,不得在五环路以内道路行驶 。星期二:限行尾号4和9。车牌尾号为4或9的车辆 ,在星期二的工作日7时至20时,需遵守限行规定。星期三:限行尾号5和0 。车牌尾号为5或0的车辆,在星期三的工作日7时至20时,不得进入五环路以内道路。
〖贰〗、时间:自2025年3月31日至2025年6月29日限行尾号:星期一限行尾号1和6 ,星期二限行尾号2和7,星期三限行尾号3和8,星期四限行尾号4和9 ,星期五限行尾号5和0(机动车车牌尾号为英文字母的按0号管理)。
〖叁〗、025年6月30日 - 2025年9月28日:星期一到星期五限行尾号分别为5和0 、1和2和3和4和9 。2025年9月29日 - 2025年12月28日:星期一到星期五限行尾号分别为4和5和0、1和2和3和8。
〖肆〗、公务用车按车牌尾号每周停驶一天(0时至24时),范围为北京市行政区域内道路。 除公务用车外,其他机动车按车牌尾号工作日高峰时段区域限行 。 外地车牌车辆限行时间为工作日9时至17时 ,限行范围为五环路(含)以内道路。 车牌尾号轮换方式按照北京市机动车车牌尾号轮换方式执行。
026年6月29日-9月27日:星期一到星期五限行尾号依次为1和2和3和4和5和0。2026年9月28日-12月27日:星期一到星期五限行尾号依次为5和0 、1和2和3和4和9 。2026年12月28日-2027年3月28日:星期一到星期五限行尾号依次为4和5和0、1和2和3和8。
第一阶段:2026年3月30日至2026年6月28日限行规则按星期划分,每天限行两个尾号:星期一:限行尾号2和7星期二:限行尾号3和8星期三:限行尾号4和9星期四:限行尾号5和0星期五:限行尾号1和6若车牌尾号为英文字母,则按0号管理。此阶段规则适用于春季至初夏 ,覆盖约3个月时间 。
天津2026年3月30日至6月28日期间,工作日7:00-19:00(法定节假日调休上班的周末除外)实行尾号限行,具体规则及要求如下:限行时间尾号限行:工作日7:00-19:00 ,法定节假日调休上班的周末不限行;早晚高峰限行:外埠及区域指标车辆工作日7:00-9:00、16:00-19:00限行。
026年深圳外地车限行规定主要针对工作日早晚高峰,部分区域已取消限行,新能源等车辆豁免,违规有免罚次数及处罚规则 限行时间工作日早高峰7:00-9:00 、晚高峰17:30-19:30;周末及法定节假日不限行。